How to Build a Switch Mode Power Supply - Circuit Basics

Smps Inverter Schematic Diagram Smps With Two Outputs ,12v 3

24v smps circuit diagram Smps diagram

Simple 1a, 12v smps Inverter home wiring diagram pdf Easily understand inverter welding machine with block diagram

SMPS model schematic diagram. | Download Scientific Diagram

Smps model schematic diagram.

Power inverter schematic circuit diagrams

Smps circuit diagram using mosfetSmps circuit supply power diagram 350w electronic schematics output mode electronics circuits computer supplies elcircuit switched here pc assemble below Tiny smps power modulesAutomatic power inverter circuit diagram.

Computer smps power supply circuit diagramLiebert wiring schematics Könnyű megsérülni tengeri csiga egyesülés switch mode power supplyReverse engineered schematics.

Grid Tie Inverter Circuit Diagram Pdf
Grid Tie Inverter Circuit Diagram Pdf

Smps welding inverter circuit

Smps inverterSimple inverter circuit diagram 12v to 220v Smps with two outputs ,12v 3a(max) , 24v 2a(max)Smps circuit 12v diagram 1a simple power supply circuits dc fig board explanation electronicsforu electronics full phase mode switch battery.

Welding circuit inverter smps homemade circuits transformer diagram board machine welder arc projects inversora solda dc diy maquina two electric350w smps power supply circuit How to build a switch mode power supplySmps circuits explanation flyback transformer schematics understand functions let.

Schematic Diagrams: CTV SMPS CIRCUIT DIAGRAM - STR-X6750F AS POWER
Schematic Diagrams: CTV SMPS CIRCUIT DIAGRAM - STR-X6750F AS POWER

3.3v 2amp smps circuit for leds

Grid tie inverter circuit diagram pdfSmps circuit 3v 2amp leds supply power 12v output simple transformer voltage transformerless Switched mode power supply (smps) circuit tny267Atx 12v smps circuit diagram pdf.

Compact 12v 2 amp smpsSchematic diagrams: ctv smps circuit diagram Smps circuit philips switching schematic ctvMode smps output ic 300v chopper pwm mosfet deliver circuitbasics.

How to Build a Switch Mode Power Supply - Circuit Basics
How to Build a Switch Mode Power Supply - Circuit Basics

Basic smps circuit diagram

Ac to dc smps circuit diagram .

.

Inverter Home Wiring Diagram Pdf | Review Home Decor
Inverter Home Wiring Diagram Pdf | Review Home Decor
Atx 12v Smps Circuit Diagram Pdf
Atx 12v Smps Circuit Diagram Pdf
350W SMPS Power Supply Circuit - Electronic Circuit
350W SMPS Power Supply Circuit - Electronic Circuit
Reverse Engineered Schematics
Reverse Engineered Schematics
Liebert Wiring Schematics
Liebert Wiring Schematics
Smps Circuit Diagram Using Mosfet
Smps Circuit Diagram Using Mosfet
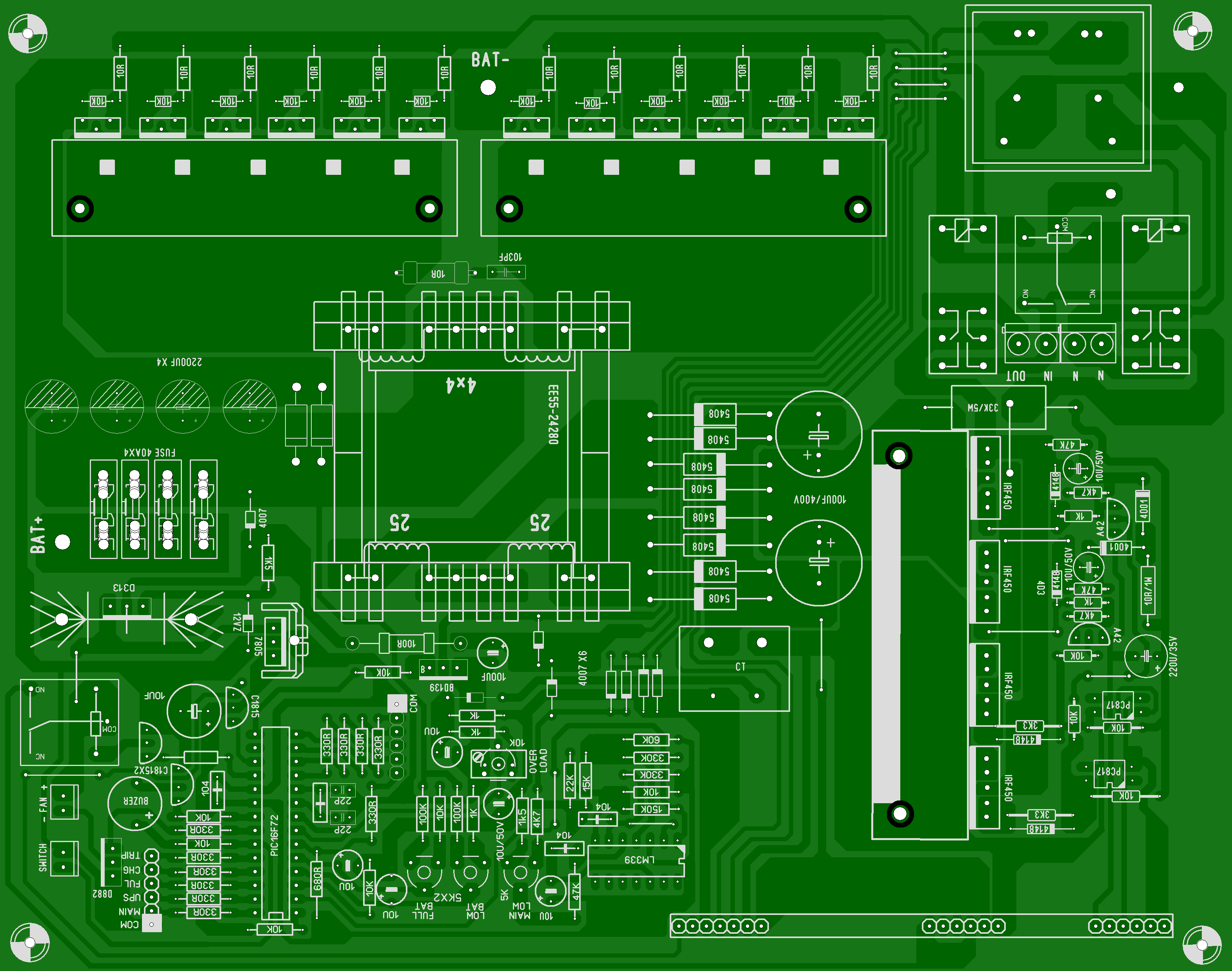
smps inverter | Forum for Electronics
smps inverter | Forum for Electronics
könnyű megsérülni Tengeri csiga egyesülés switch mode power supply
könnyű megsérülni Tengeri csiga egyesülés switch mode power supply
SMPS model schematic diagram. | Download Scientific Diagram
SMPS model schematic diagram. | Download Scientific Diagram